产品简介 Product Introduction
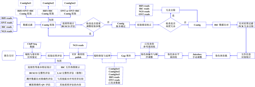
T2T基因组(Telomere-to-Telomere基因组)是指从端粒到端粒的连续完整基因组序列,涵盖了染色体从一端到另一端的全部DNA序列,包括以往难以组装的端粒和着丝粒复杂区域,中间无gap。借助Pacbio HiFi数据、ONT Ultra-long 数据和Hic数据,可以实现无缺口基因组的组装。
组装流程 Assembly Process
注释流程 Annotation Process
测序策略 Sequencing Strategy
测序类型 | 平台 | 测序深度/数量量 | 备注 |
调研图测序 | Illumina/BGI | 50X | |
三代测序 | Pacbio Revio | 60X | 复杂基因组深度建议做到80X以上 |
超长测序 | Nanopore | 40X | 复杂基因组建议测序到50X以上 |
Hic测序 | Illumina/BGI | 100-150X | |
转录组辅助注释 | Illumina/BGI | 6gb/样品 | 不同组织尽量都取到,有利于基因组注释,如植物需把根、茎、叶、花、果实、种子等材料取全 |
分析内容 Analysis content
(1) 基因组调研图
(2) 下机数据过滤与统计
(3) 基因组contig组装
1)基于三代序列的基因组contig组装:
a)基于ONT数据的contig组装
b)基于PacBio HiFi数据的contig组装
c)基于ONT+PacBio HiFi数据的contig组装
2)contig组装结果评估与选择
a)连续性评估
b)BUSCO完整性评估
c)最终版contig的选择与优化(如可能得冗余去除等)
(4) 染色体构建(基于HiC数据)
(5) 组装T2T基因组
1)HiC挂载后gap填补;
2)染色体末端延伸与修复;
3)T2T的纠错(polish);
4)着丝粒(中心粒)的生物信息学鉴定;
5)端粒的生物信息鉴定。
(6) 组装结果的评估
(7) 基因组注释
1)非编码ncRNA注释;
2)重复序列注释(包括串联重复、各类散在重复等);
3)编码基因预测;
4)编码基因注释结果评估:
(8) 比较基因组分析
津ICP备2025029719号-1
微信

业务咨询
电话
返回顶部